
Redmi Turbo 5全球首发天玑8500,性能直逼旗舰机水平
据最新消息,即将推出的Redmi Turbo 5将全球首发搭载天玑8500芯片,性能表现堪比旗舰机型,这款新机型有望带来出色的性能和用户体验,引领新一轮手机市场的竞争,期待其正式发布,以进一步了解其具体功能和性能表现。
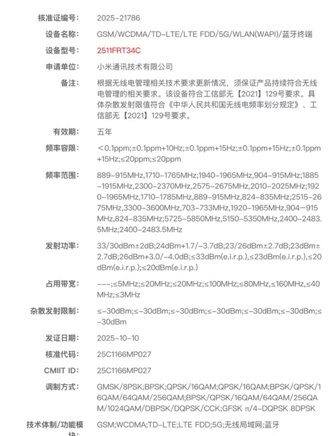
近日,小米型号为2511FRT34C的新机通过了工信部无线电核准,预计这款设备将命名为REDMI Turbo 5。根据之前的爆料,REDMI Turbo 5预计将在今年Q4正式发布,并将全球首发联发科天玑8500芯片。这款芯片基于台积电4nm制程,采用了Arm全大核架构,集成Mali-G720 GPU,并且在安兔兔跑分中表现出色,预计超过200万分,整体表现接近骁龙8 Gen3。
除了性能上的提升,REDMI Turbo 5还将在外观设计上进行升级。该机将采用金属中框和大R角设计,质感得到显著提升,接近于Pro版本的水准。屏幕方面,REDMI Turbo 5将继续使用6.6英寸的1.5K显示方案,整体外观仍保持极简设计,并且预计将配备双摄系统,满足日常拍照需求。
在续航方面,REDMI Turbo 5将配备超7000mAh的大容量电池,续航能力有望得到显著提升,能够满足长时间使用的需求。相比于之前的型号,这款手机在续航表现上有了更大的进步,为用户提供更加持久的使用体验。
上一代REDMI Turbo 4于今年1月发布,搭载了6.67英寸的1.5K直屏,前置2000万像素摄像头,后置5000万主摄和800万超广角镜头。该机核心配备了联发科天玑8400-Ultra芯片,内置6550mAh的小米金沙江电池,支持90W快充,45分钟即可充电至100%。此外,REDMI Turbo 4还具备IP66、IP68和IP69级别的防尘防水功能,支持三频北斗和双频GPS,并搭载了澎湃OS 2系统。